2020年8月11日,十三届全国人大常委会第二十一次会议11日表决通过城市维护建设税法、契税法两部税法,进一步推进了我国“税收法定”的进程。2020年是落实税收法定原则的关键之年,根据立法计划,今年还将力争完成增值税、消费税、关税法等起草工作,及时上报国务院。
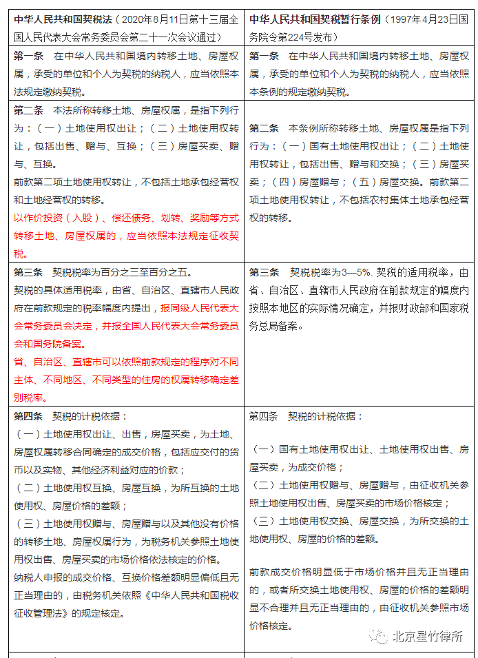
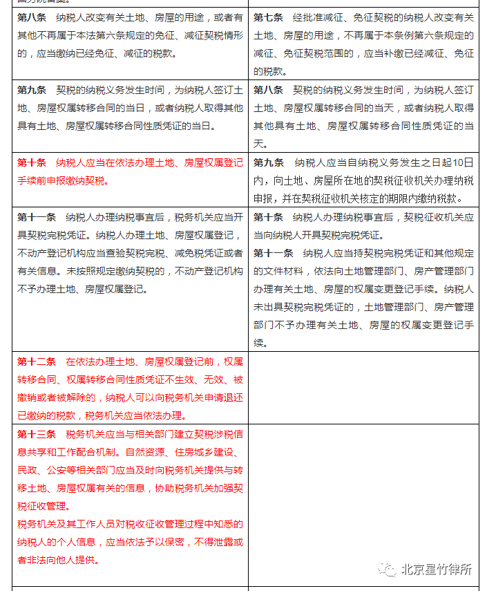
契税法主要变化
与契税暂行条例相比,契税法适当拓展了税收优惠政策。契税法基本延续了契税暂行条例关于税收优惠的规定,同时还增加了其他税收优惠政策:为体现对公益事业的支持,增加对非营利性学校、医疗机构、社会福利机构承受土地、房屋用于办公、教学、医疗、科研、养老、救助免征契税等规定。
纳税申报更简化。申报缴税期限由契税暂行条例规定的纳税义务发生后10日内申报并在税务机关核定期限内缴税,修改为办理土地、房屋权属登记手续前申报缴税。
契税法还增加了退税规定。为保护纳税人权益,契税法规定纳税人在依法办理土地、房屋权属登记前,因合同不生效、无效、被撤销或者被解除的,纳税人可以向税务机构申请退还已缴纳的税款,税务机关应当依法办理退税。
此外,契税法将契税申报和缴纳时间合二为一,减轻纳税人负担,促进纳税遵从,提高征管效率。
新契税法授权省、自治区、直辖市可以对不同主体、不同地区、不同类型的住房权属转移确定差别税率。这一规定体现了健全地方税体系改革思路,赋予了地方一定税政管理权限,有利于调动地方加强税政管理的积极性,因城施策促进房地产市场健康发展。
附:新旧对照表
版权所有
京ICP备20015588号-1